Навигация
· Главная
· Архив новостей
· Лаборатория
· Личные сообщения
· Личный кабинет
· О нас
· Пользователи
· Справочник
· Статьи
· Форум
· Школа
· Энциклопедия

Усилители для наушников
Автор: Старый Ржавый Электронщик



В радиолюбительской практике широко применяются усилители для наушников (головных телефонов, если по-умному Улыбается). Они полезны и при конструировании и наладке аудиоаппаратуры, и как самостоятельные устройства.


Необходимость этих несложных схем вызвана малыми напряжениями устройств обработки звуковых сигналов – предусилителей, тембр-блоков, радиоприемных устройств и других. К тому же, у этих устройств малая нагрузочная способность, и прямое подключение головных телефонов просто «просадит» контролируемый сигнал и уменьшит его до уровня неслышимости. Контроль сигналов с помощью описываемых устройств решает эту проблему. Индивидуальное прослушивание музыки через предлагаемые устройства будет комфортным благодаря их высоким характеристикам.


Усилители для наушников строятся по различным схемам – сложные, простые, малошумящие, профессиональные – видов очень много. Также выпускаются специализированные микросхемы для усилителей. Несколько схем рассмотрим ниже.


Схема 1 – на одном сдвоенном ОУ:

 

Схема на сдвоенном ОУ

 

Рисунок 1 – Схема на сдвоенном ОУ

Схема очень проста и в то же время обладает неплохими мощностными и качественными характеристиками. Используется операционный усилитель в инвертирующем включении. Переменным резистором регулируется громкость, перед усилителем можно установить тембр-блок и использовать его как часть аудиокомплекса. Эту схему можно использовать в переносных устройствах, питающихся от батарей, так как ток потребления схемы достаточно небольшой.

Резисторы R6 и R7 создают искусственную среднюю точку, имитирующую двуполярное питание ОУ. Напряжение в этой точке равно половине питания схемы. Конденсатор С9 нужен для стабилизации средней точки по переменному току. Коэффициент усиления схемы можно изменить резисторами R4 и R5 для левого и правого каналов соответственно. Конденсаторы С5 и С6 вместе с резисторами R2 и R3 образуют НЧ фильтры, которые фильтруют входной сигнал по высоким частотам, срезая радиопомехи и внешние высокочастотные шумы. Конденсаторы C1 и C2 вместе с сопротивлениями переменного резистора образуют ВЧ фильтр, который режет низкочастотные колебания - рокот двигателей магнитофонов, проигрывателей и другие низкочастотные помехи. Резистор R8 и конденсаторы C10 и C11 образуют фильтр питания микросхемы. Он подавляет пульсации источника питания.

ОУ применен универсальный, широкого применения. Разными фирмами он выпускается под марками KA4558, LM4558, NJM4558 и др.

Все детали, включая гнездо наушников и регулятор громкости, размещены на плате размером 35х50мм из одностороннего фольгированного стеклотекстолита. Схема не требует наладки, правда, в случае треска в наушниках при касании или повороте ручки переменного резистора его корпус необходимо заземлить, припаяв к его корпусу провод, второй конец которого припаивается к выводам общего провода.

 

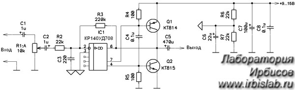
Следующая схема построена на ОУ с дополнительными транзисторами с токовым управлением. Смотрим на схему:

 

Схема на ОУ с дополнительными транзисторами и управлением по току

 

Рисунок 2 – Схема на ОУ с дополнительными транзисторами и управлением по току

 

Токовое управление транзисторами образуется потребляемым током ОУ, нагруженного на наушники. Поскольку каналов усиления в стереофоническом усилителе два, то, чтобы разделить каналы по току потребления, пришлось использовать два раздельных ОУ, потому как у сдвоенного ОУ цепи питания обоих каналов объединены. Общие элементы в обоих схемах – цепь формирования искусственной земли. Токовое управление работает следующим образом. ОУ потребляет свой ток холостого хода по выводам 7 и 4. Этот ток х.х. проходит по резисторам R4 и R5 и через эмиттерные переходы транзисторов. При усилении входного сигнала у ОУ изменяется потребляемый ток, который, проходя через базы транзисторов, заставляет их открываться одновременно с транзисторами в ОУ. Таким образом, усиление по напряжению осуществляет ОУ, а по мощности – внешние транзисторы. При соответствующем питании схема может работать на низкоомные динамические головки 4-8 Ом, с обязательной установкой транзисторов на радиатор. Выходная мощность в таком случае может быть в пределах до 5Вт. Для хорошей передачи низких частот при работе на низкоомные головки выходной конденсатор С5 нужно увеличить до 1000-2200мкФ.

Этому усилителю уже не требуется фильтр по питанию, так как наводимая по питанию помеха по своему уровню значительно меньше, чем амплитуда выходного сигнала, и на его фоне практически не слышна. Кроме того, простые RC фильтры по питанию не используются в оконечных усилителях мощности – для этого применяются активные стабилизаторы или LC фильтры.

ОУ можно использовать любые. Выходные транзисторы должны быть на ток не менее 0,2А для усилителя наушников и не менее 1,5А для усилителя мощности. Естественно, для стереофонического усилителя таких каналов должно быть два.

Также, как и в первой схеме, гнездо наушников и регулятор громкости размещены на одной плате вместе с остальными деталями.

 

Следующая схема усилителя для наушников построена на микросхеме TDA7050, включающей в себя все необходимые детали. Из обвязки микросхемы – только регулятор громкости и входные и выходные конденсаторы. Эта схема широко применяется в малогабаритной аппаратуре:

 

Схема на TDA7050

Рисунок 3 – Схема на TDA7050

Как и в предыдущих схемах, в усилитель добавлены ФНЧ R2C5, R3C6 и ФВЧ R1C1C2.

 

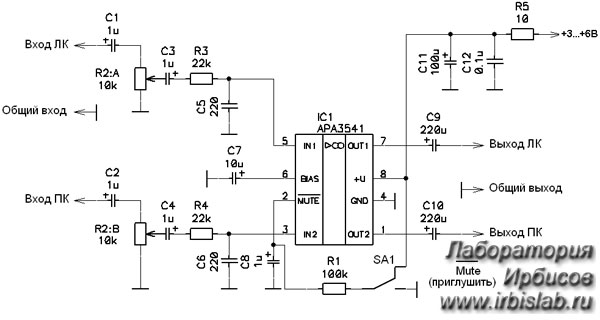
Простой и неплохой по характеристикам усилитель можно сделать с применением специализированных микросхем. Одна из таких микросхем – APA3541 – содержит в себе все необходимые узлы для построения малошумящего усилителя для наушников. Низкое напряжение питания и простота схемы делают возможным применение этой микросхемы в переносных или малогабаритных аудиоустройствах:

Схема на APA3541

Рисунок 4 – Схема на APA3541

В этой схеме применены аналогичные входные цепи и фильтр по питанию. Управляющий вход “Mute” – инверсный, для включения звука необходимо на него подать потенциал источника питания, а для приглушения звука необходимо замкнуть его на землю. Схема обладает более низким уровнем шума по сравнению с предыдущей схемой, что позволяет использовать ее в высококачественных трактах звуковоспроизведения.

 


Обсуждение статьи на форуме


 








Copyright © Лаборатория Ирбиcов - Мягкой поступью к вершинам знаний и мастерства Все права защищены.

Опубликовано на: 2009-01-11 (48062 Прочтено)

[ Вернуться назад ]




Web-ring: электроника, электронные компоненты и приборы
rand prev next

ChipFind: поисковая система по поставщикам радиокомпонентов Rambler\'s Top100 Рейтинг@Mail.ru


Сайт оптимизирован для отображения в браузере Mozilla Firefox версии 2 и выше с разрешением 1024*768 точек и выше.

При неполадках с отображением кнопок, обновите проигрыватель Macromedia Flash.

PHP-Nuke Copyright © 2005 by Francisco Burzi. This is free software, and you may redistribute it under the GPL. PHP-Nuke comes with absolutely no warranty, for details, see the license.

Открытие страницы: 0.07 секунды
The Russian localization - project Rus-PhpNuke.com