Автор: Irbis
«…импульсники для усилителя??? да ты чо…
он ж фонить будет, знаешь сколько шуму с колонок попрёт???
Лучше – обычный трансформаторный блок питания…»
Так считают многие. Так они говорят другим, и так начинают считать другие.
Наконец у меня дошли лапы разместить работу, которая была сделана еще в прошлом году, но по некоторым причинам, так и из-за огромной занятости, у меня не доходили лапы оформить её и выложить на всеобщее обозрение. Сейчас наконец появилось немного времени, и я устраняю эту заминку. Первая часть работы – сетевой импульсный блок питания усилителя мощности звуковых частот (УМЗЧ), 220 Вт.

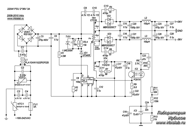
Рисунок 1 – Блок питания 220 Вт, ±36 В, 3 А
Откуда взялось такое предвзятое мнение и отрицание импульсного блока питания как принципиально возможного БП для усилителя?
Во-первых, это мнение активно распространяется теми, кто, не имея своего какого-либо опыта работы с ИИП, поддаются провокациям и их распространяют.
Во-вторых, однажды неудачно повторенная конструкция может отбить всю охоту конструировать импульсные источники питания.
Ну и в-третьих, неполное или неверное понимание характеристик ИИП тоже формирует отрицательное мнение о импульсных блоках питания.
Про мнения вроде “У него нет аналоговой души, поэтому он будет звучать плохо” (как может БП звучать?! У нас АС звучат, а блок питания питает!) я ничего не буду говорить. Мракобесие и псевдонаука цветет и пахнет, и если человек слепо уверует – его можно заставить купить обычную спичку за тысячу долларов, рассказав какая она вся растакая. Это клиника, санитары и смирительная рубашка. Не будем на них останавливаться.
Я точно так же могу доказать невозможность применения обычного трансформатора для питания УМЗЧ из-за больших пульсаций на выходе. Но мы же не занимаемся глупостями, правда?
Итак, данный блок питания представляет собой обратноходовый (FlyBack) ИИП на интегральной микросхеме TOP250, которая предоставляет собой почти все нужное для построения электронной части ИИП в одном корпусе.

Рисунок 2 – Типовая функциональная схема обратноходового импульсного БП
Ключ VT1 при замыкании накачивает энергию в первичную обмотку трансформатора, точнее, обратноходового дросселя TR1. При размыкании ключа магнитный поток в сердечнике мгновенно меняет направление, и на вторичной обмотке дросселя наводится ЭДС. Её можно регулировать, изменяя степень заполнения цикла (отношение открытого состояния ключа к закрытому). Выходное напряжение стабилизируется по сигналам обратной связи схемой управления как раз изменением степени заполнения.
Рассмотрим схему блока питания:
Базой блока питания служит интегральная микросхема TOP250, которая представляет собой очень удобное решение всё в одном – управляющая микросхема и ключ. Достаточно соединить её с трансформатором, землей и схемой обратной связи – и БП будет работать.

Рисунок 3 – Принципиальная схема БП
Блок питания имеет полную гальваническую развязку входа и выхода, в том числе и развязку цепи обратной связи. Так же имеется возможность тонкой подстройки выходного напряжения многооборотным подстроечным резистором R10.
Частота работы схемы – 132 кГц, что обеспечивает полную свободу от шумов блока питания и крайне малый уровень пульсаций, так как частота переключения лежит далеко за границей слышимого диапазона, да и фильтрация выходного напряжения гораздо лучше. За счет быстрой реакции цепи ОС, высокой частоты и больших ёмкостей фильтра, данный БП полностью свободен от эффекта кратковременного “захлёбывания” при резком изменении нагрузки, что некоторые ставят (причём порой достаточно обоснованно) в недостатки ИИП при питании усилителей мощности.
Применённые компоненты:
Керамические конденсаторы низковольтной части – Murata, оксидно-электролитические конденсаторы низковольтной части – Jamicom WL, высоковольтный входной накопительный конденсатор – Rubycon FRS. Конденсаторы C6, C7, C8 – на напряжение не менее 1 кВ. Конденсаторы C3, C4, C9, C10 – класса безопасности Y1 или Y2. Конденсаторы C1 и C2 – класса безопасности X1 или X2. Сердечник трансформатора – типоразмера ETD39, материал – N87 от Epcos или его аналоги, набранный с зазором 0.5 мм. Резисторы металлодиэлектрические типа С2-23, кроме R10 – Bourns 3296W (наш аналог – СП5-2ВБ).
Намоточные данные TR1: Первичная обмотка (Pri) – 10+11 витков, тремя проводами ПЭТВ-2 диаметром 0,5 мм; вторичные обмотки 36 В (Sec) – тремя проводами ПЭТВ-2 диаметром 0,5 мм по 7 витков каждая, для симметрирования обмоток желательно распределить жилки обмоток через одну в косичку в 6 проводов. Обмотка подпитки обратной связи (Sup) – три витка двумя проводами 0,5 мм ПЭТВ-2. Изоляция – фторопластовая лента. Порядок намотки – первичная обмотка 10 витков, изоляция, вторичные обмотки 36 В вместе, изоляция, обмотка подпитки ОС, изоляция, первичная обмотка 11 витков, изоляция. Поверх сердечника можно намотать один виток из медной фольги (mag shield) и соединить его с общим проводом вторичных обмоток – это уменьшит помехи, излучаемые зазором трансформатора. Фазировка обмоток согласно принципиальной схеме БП (рис. 3).
Выходные дроссели L2 и L3 наматываются на сердечниках из распыленного железа номер 52, или, если нет возможности достать – номер 26 (ДГС компьютерных БП) чем будет под лапой до упора.

Рисунок 4 – БП в процессе монтажа
Блок питания прост в сборке и настройке, имеет отличные параметры, как и все необходимые защиты, спокойно переносит КЗ на выходе и прекрасно подходит для применения с усилителями мощности звуковой частоты.
* rar-архив - Печатная плата (в формате Sprint Layout 5.0) и принципиальная схема (в формате sPlan 7.0).
Обсуждение статьи на форуме
Copyright © Лаборатория Ирбиcов - Мягкой поступью к вершинам знаний и мастерства Все права защищены.